火灾自动报警系统施工及验收标准
编号:GB50166-2019
颁布时间:2020/3/1
是否常用:是
是否有效:现行有效
分类:消防设施
6 系统运行维护
6.0.1系统投入使用前,消防控制室应具有下列文件资:
1 检测、验收合格资料;
2 建(构)筑物竣工后的总平面图、建筑消防系统平面布置图、建筑消防设施系统图及安全出口布量图、重点部位位置图、危化品位置图;
3 消防安全管理规章制度、灭火预案、应急疏散预案;
4 消防安全组织机构图,包括消防安全责任人、管理人,专职、义务消防人员;
5 消防安全培训记录、灭火和应急疏散预案的演练记录;
6 值班情况、消防安全检查情况及巡查情况的记录;
7 火灾自动系统设备现场设置情况记录;
8 消防系统联动控制逻辑关系说明、联动编程记录、消防联动控制器手动控制单元编码设置记录;
9 系统设备使用说明书、系统操作规程、系统和设备维护保养制度。
6.0.2 系统的使用单位应建立本标准第6.0.1条规定的文件档案,并应有电子备份档案。
6.0.3 系统应保持连续正常运行,不得随意中断。
6.0.4 系统应按本标准附录F规定的巡查项目和内容进行日常巡查,巡查的部位、频次应符合现行国家标准《建筑消防设施的维护管理》GB25201的规定,并按本标准附录F的规定填写记录。
巡查过程中发现设备外观破损、设备运行异常时应立即报修。
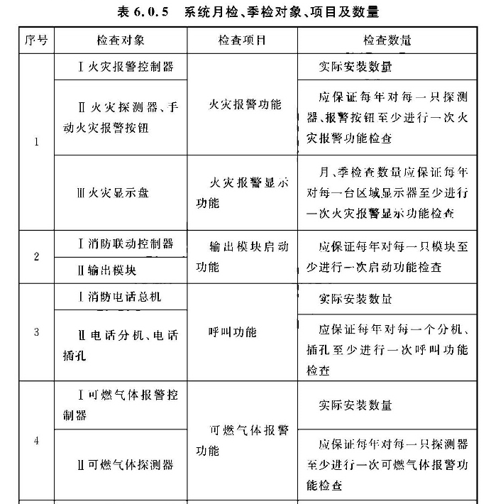
6.0.5 每年应按表6.0.5规定的检查项目、数量对系统设备的功能、各分系统的联动控制功能进行检查,并应符合下列规定:
1 系统的年度检查可根据检查计划,按月度、季度逐步进行;
2 月度、季度的检查数量应符合表6.0.5的规定;
3 系统设备的功能、各分系统的控制功能应符合本标准第4章的规定。











6.0.6 不同类型的探测器、手报、模块等现场部件应有不少于设备总数1%的备品。
6.0.7 系统设备的维修、保养及系统产品的寿命应符合现行国家标准《火灾探测报警产品的维修保养与报废》GB29837的规定,达到寿命极限的产品应及时更换。