城市消防站建设标准
编号:建标152-2017
颁布时间:2017/3/17
是否常用:是
是否有效:现行有效
分类:特殊场所建筑防火
附录一
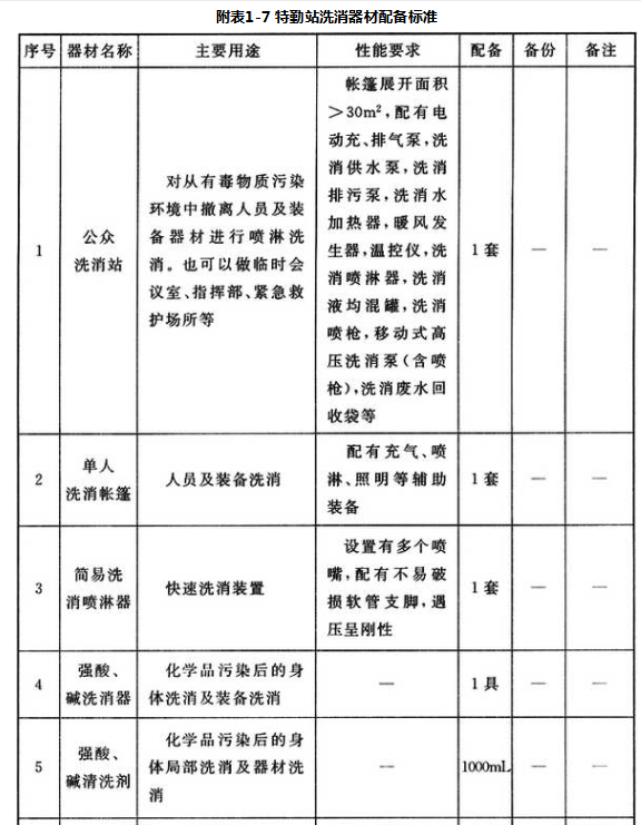
消防站抢险救援器材配备品种与数量































