单位消防安全评估
编号:XF/T3005-2020
颁布时间:2020/11/10
标准级别:行业标准
是否常用:是
是否有效:现行有效
分类:消防安全管理
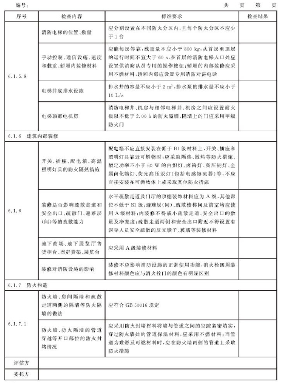
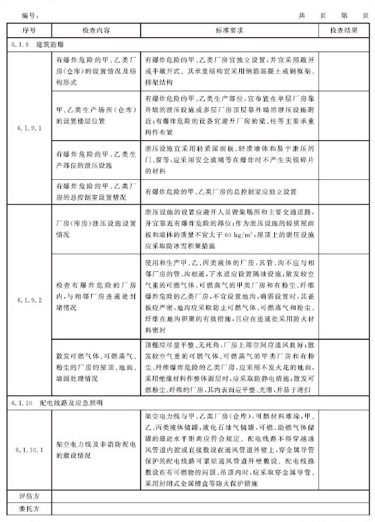
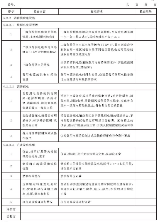
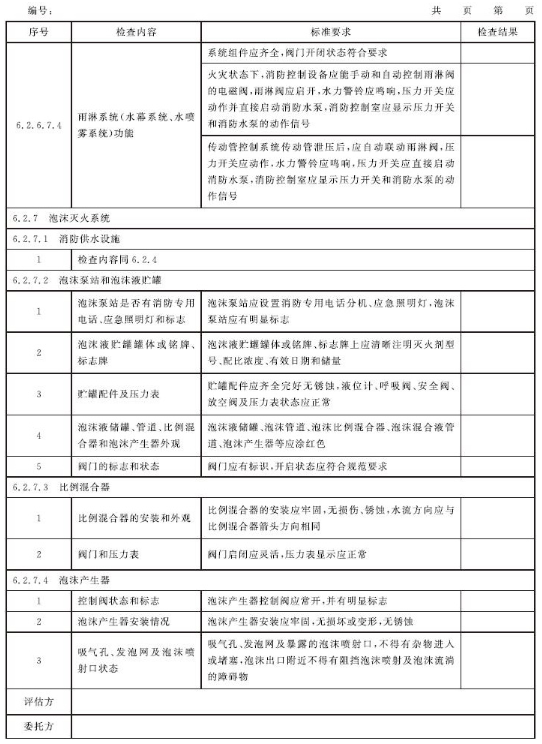
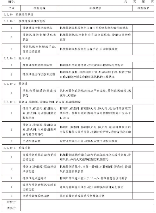
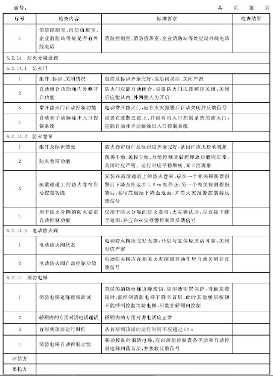
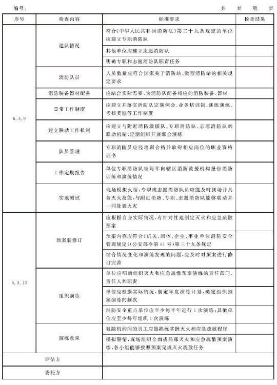
附录C(资料性) 消防安全评估记录表示例
消防安全评估记录表示例见表C.1。表C.1 消防安全评估记录表示例



































