自动喷水灭火系统设计规范
编号:GB50084-2017
颁布时间:2018/1/1
是否常用:是
是否有效:现行有效
分类:消防设施
3
设置场所火灾危险等级
3.0.1 设置场所的火灾危险等级应划分为轻危险级、中危险级(Ⅰ级、
Ⅱ级)、严重危险级(Ⅰ级、 Ⅱ级)和仓库危险级( Ⅰ级、 Ⅱ级、 Ⅲ级)。
3.0.2
设置场所的火灾危险等级,应根据其用途、容纳物品的火灾荷载及室内空间条件等因素,在分析火灾特点和热气流驱动洒水喷头开放及喷水到位的难易程度后确定
,设置场所应按本规范附录A进行分类 。
3.0.3
当建筑物内各场所的火灾危险性及灭火难度存在较大差异时,宜按各场所的实际情况确定系统选型与火灾危险等级。
条文说明
3 设置场所火灾危险等级
3.0.1、3.0.2
根据火灾荷载(由可燃物的性质、数量及分布状况决定)、室内空间条件(面积、高度)、人员密集程度、采用自动喷水灭火系统扑救初期火灾的难易程度,以及疏散及外部增援条件等因素,划分设置场所的火灾危险等级。
建筑物内存在物品的性质、数量以及其结构的疏密、包装和分布状况,将决定火灾荷载及发生火灾时的燃烧速度与放热量,是划分自动喷水灭火系统设置场所火灾危险等级的重要依据。
(1)
可燃物性质对燃烧速度的影响因素,包括材料的燃烧性能、结构的疏密程度以及堆积摆放的形式等。不同性质的可燃物发生火灾时表现的燃烧性能及扑救难度不同,例如纸制品和发泡塑料制品,就具有不同的燃烧性能,造纸及纸制品厂被划归中危险级,发泡塑料及制品按固体易燃物品被划归严重危险级。火灾荷载大,燃烧时蔓延速度快、放热量大、有害气体生成量大的保护对象,需要设置反应速度快、喷水强度大以及作用面积大的系统。火灾荷载的大小,对确定设置场所火灾危险等级是十分重要的依据。表3给出了不同火灾荷载密度情况下的火灾放热量数据。
(2)
物品的摆放形式,包括密集程度及堆积高度,是划分设置场所火灾危险等级的另一个重要依据。松散堆放的可燃物,因与空气的接触面积大,燃烧时的供氧条件比紧密堆放时好,所以燃烧速度快,放热速率高,因此需求的灭火能力强。可燃物的堆积高度越大,火焰的竖向蔓延速度越快,另外由于高堆物品的遮挡作用,使喷水不易直接送达位于可燃物底部的起火部位,导致灭火难度增大,容易使火灾得以水平蔓延。为了避免这种情况的发生,要求以较大的喷水强度或具有较强穿透力的喷水,以及开放较多喷头、形成较大的喷水面积控制火势。

(3) 建筑物的室内空间条件,也会影响闭式喷头受热开放时间和喷水灭火效果。小面
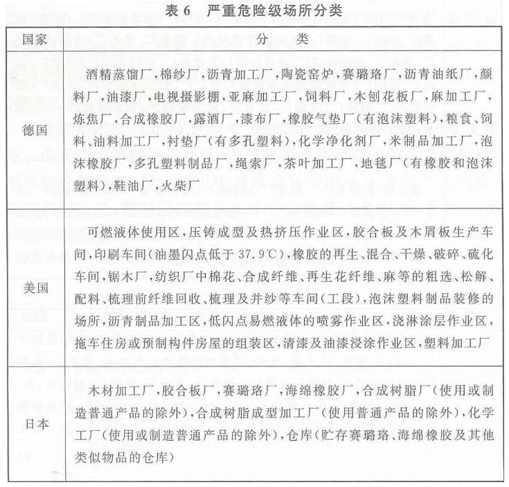
国外标准规范大多将自动喷水灭火系统的设置场所划分为三个或四个火灾危险等级。如英国将设置场所划分为三个危险等级,即轻危险级、中轻危险级(其中又分为4组,OH1~OH4)和高危险级(其中又分为生产加工级和贮存级,每个级别又划分为4类,分别是HHP1~HHP4和HHS1~HHS4)。德国划分为四个危险等级,即Ⅰ、Ⅱ、Ⅲ、Ⅳ级,分别为轻、中、严重(其中又分为生产级和储存级)危险级。美国和日本则划分为轻、中和严重危险级。
本规范参考了发达国家规范,又结合我国目前实际情况,将设置场所划分为四级,分别为轻、中(其中又分为Ⅰ级和Ⅱ级)、严重(其中又分为Ⅰ级和Ⅱ级)及仓库(其中又分为Ⅰ级、Ⅱ级和Ⅲ级)危险级。
轻危险级,一般是指可燃物品较少、可燃性低和火灾发热量较低、外部增援和疏散人员较容易的场所。
中危险级,一般是指内部可燃物数量为中等,可燃性也为中等,火灾初期不会引起剧烈燃烧的场所。大部分民用建筑和厂房划归为中危险级。根据此类场所种类多、范围广的特点,划分中Ⅰ级和中Ⅱ级,并在本规范附录A中分类予以说明。商场内物品密集、人员密集,发生火灾的频率较高,容易酿成大火造成群死群伤和高额财产损失的严重后果,因此将大规模商场列入中Ⅱ级。
严重危险级,一般是指火灾危险性大、可燃物品数量多、火灾时容易引起猛烈燃烧并可能迅速蔓延的场所。除摄影棚、舞台葡萄架下部外,包括存在较多数量易燃固体、液体物品工厂的备料和生产车间。
仓库火灾危险等级的划分,参考了美国消防协会标准《自动喷水灭火系统安装标准》NFPA
13并结合我国国情,将上述标准中的1、2、3、4类和塑料橡胶类储存货品综合归纳并简化为Ⅰ、Ⅱ、Ⅲ级仓库,其中,仓库危险级I级与NFPA
13的1、2类货品相一致,仓库危险级Ⅱ级与3、4类货品一致,仓库危险级Ⅲ级为A组塑料、橡胶制品等。
NFPA
13《自动喷水灭火系统安装标准》中关于仓储物品的分类如下:
1类货品,指纸箱包装的不燃货品,例如:
不燃食品和饮料:不燃容器包装的食品;冷冻食品、肉类;非塑料制托盘或容器盛装的新鲜水果和蔬菜;无涂蜡层或塑料覆膜的纸容器包装牛奶;不燃容器盛装,但容器外有纸箱包装的酒精含量≤20%的啤酒或葡萄酒;玻璃制品。
金属制品:包括塑料覆面或装饰的桌椅;金属外壳家电;电动机、干电池、空铁罐、金属柜。
其他:包括变压器、袋装水泥、电子绝缘材料、石膏板、惰性颜料、固体农药等。
2类货品,包括木箱及多层纸箱或类似可燃材料包装的1类货品,例如:
纸箱包装的漆包线线圈,日光灯泡,木桶包装的酒精含量不超过20%的啤酒和葡萄酒等。
3类货品,木材、纸张、天然纤维纺织品或C组塑料及制品,含有少量A组或B组塑料的制品,例如:
皮革制品如鞋、皮衣、手套、旅行袋等;
纸制品如书报杂志、有塑料覆膜的纸制容器等;
纺织品如天然与合成纤维及制品,不含发泡类塑料橡胶的床垫;
木制品如门窗及家具、可燃纤维板等;
其它如纸箱包装的烟草制品及可燃食品,塑料容器包装的不燃液体。
4类货品,纸箱包装的含有一定量A组塑料的1、2、3类货品,小包装采用A组塑料、大包装采用纸箱包装的1、2、3类货品,B组塑料和粉状、颗粒状A组塑料,例如:
照相机、电话、塑料家具,含发泡类塑料填充物的床垫,含有一定量塑料的建材、电缆,塑料容器包装的物品等。
塑料橡胶类,分为A组、B组和C组。
A组:ABS(丙烯腈-丁二烯-苯乙烯共聚物)、缩醛(聚甲醛)、丙烯酸类(聚甲基丙烯酸甲酯)、丁基橡胶、EPDM(乙丙橡胶)、FRP(玻璃纤维增强聚酯)、发泡类天然橡胶、腈橡胶(丁腈橡胶)、PET(热塑性聚酯)、聚碳酸酯、聚酯合成橡胶、聚乙烯、聚丙烯、聚苯乙烯、聚氨基甲酸酯、PVC(高增塑聚氯乙烯,如人造革、胶片等)、SAN(苯乙烯-丙烯腈)、SBR(丁苯橡胶)。
B组:纤维素类(醋酸纤维素、醋酸丁酸纤维素、乙基纤维素)、氯丁橡胶、氟塑料(ECTFE——乙烯-三氟氯乙烯共聚物、ETFE—乙烯-四氟乙烯共聚物、FEP—四氟乙烯-六氟丙烯共聚物)、不发泡类天然橡胶、锦纶(锦纶6、锦纶6/6)、硅橡胶。
C组:氟塑料(PCTFE—聚三氟氯乙烯、PTFE—聚四氟乙烯)、三聚氰胺(三聚氰胺甲醛)、酚醛类、PVC(硬聚氯乙烯,如:管道、管件)、PVDC(聚偏二氯乙烯)、PVDF(聚偏氟乙烯)、PVF(聚氟乙烯)、尿素(脲甲醛)。
本规范附录A的举例参考了国内外相关规范标准的有关规定。由于建筑物的使用功能、内部容纳物品和空间条件千差万别,不可能全部列举,设计时可根据设置场所的具体情况类比判断。现将美、英、日、德等国规范的火灾危险等级分类列出(见表4、表5、表6),供相关人员参考。






3.0.3
当建筑物内各场所的使用功能、火灾危险性或灭火难度存在较大差异时,要求遵循“实事求是”和“有的放矢”的原则,按各自的实际情况选择适宜的系统和确定其火灾危险等级。