火灾自动报警系统设计规范
编号:GB50116-2013
颁布时间:2014/5/1
是否常用:是
是否有效:现行有效
分类:消防设施
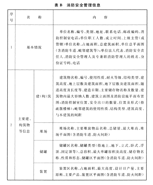
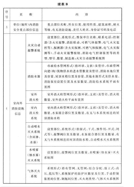
附录B
消防安全管理信息表



