建筑灭火器配置设计规范
编号:GB50140-2005
颁布时间:2005/10/1
是否常用:是
是否有效:现行有效
分类:消防设施
4.2
灭火器的类型选择
A类火灾场所应选择水型灭火器、磷酸铵盐干粉灭火器、泡沫灭火器或卤代烷灭火器。
4.2.2
B类火灾场所应选择泡沫灭火器、碳酸氢钠干粉灭火器、磷酸铵盐干粉灭火器、二氧化碳灭火器、灭B类火灾的水型灭火器或卤代烷灭火器。
极性溶剂的B类火灾场所应选择灭B类火灾的抗溶性灭火器。
4.2.3
C类火灾场所应选择磷酸铵盐干粉灭火器、碳酸氢钠干粉灭火器、二氧化碳灭火器或卤代烷灭火器。
4.2.4
D类火灾场所应选择扑灭金属火灾的专用灭火器。
4.2.5
E类火灾场所应选择磷酸铵盐干粉灭火器、碳酸氢钠干粉灭火器、卤代烷灭火器或二氧化碳灭火器,但不得选用装有金属喇叭喷筒的二氧化碳灭火器。
4.2.6
非必要场所不应配置卤代烷灭火器。非必要场所的举例见本规范附录F。必要场所可配置卤代烷灭火器。
条文说明
4.2 灭火器的类型选择
4.2.1~4.2.5
灭火器的正确选型是建筑灭火器配置设计的关键之一。本节的前5条规定主要是依据国际标准、国外标准的有关规定,并根据国内几十年的消防实战经验和实验验证而确定的。根据各种类型灭火器的不同的灭火机理,决定不同类型灭火器可灭A、B、C、D或/和E类火灾。
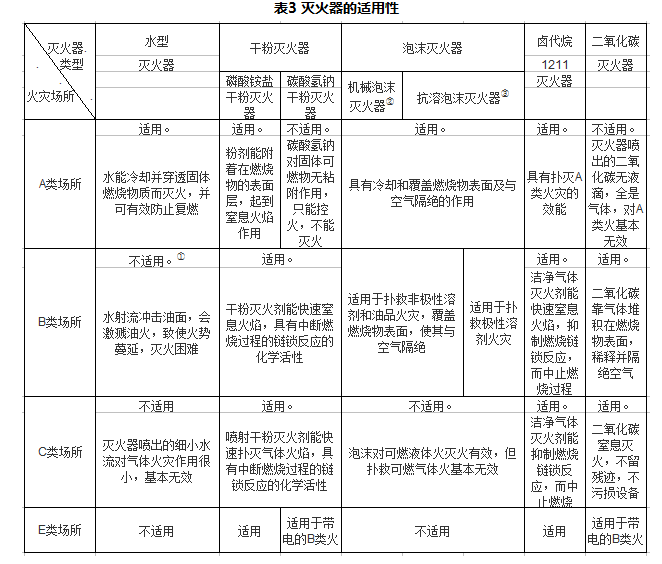
从表3“灭火器的适用性”中可以看出:磷酸铵盐干粉灭火器适用于扑灭A、B、C和E多类火灾。

注:① 新型的添加了能灭B类火的添加剂的水型灭火器具有B类灭火级别,可灭B类火灾。
②
化学泡沫灭火器已淘汰。
③ 目前,抗溶泡沫灭火器常用机械泡沫类型灭火器。
此外,对D类火灾即金属燃烧的火灾,就我国目前情况来说,还没有定型的灭火器产品。目前国外灭D类火灾的灭火器主要有粉状石墨灭火器和灭金属火灾的专用干粉灭火器。在国内尚未生产这类灭火器和灭火剂的情况下,可采用干砂或铸铁屑末来替代。
本规范之所以提出并强调在存在带电物质燃烧的E类火灾场所配置灭火器的要求,是为了防止因选配灭火器不当而造成不必要的电击伤人或设备事故。这一规定同国际标准和英、美等国家规范的要求基本吻合。
4.2.6
为了保护大气臭氧层和人类生态环境,在非必要场所应当停止再配置卤代烷灭火器。本规范附录F中的非必要场所是根据国家消防主管部门和国家环保主管部门的有关文件而例举的。今后,更多的非必要配置卤代烷灭火器的场所需经国家消防
在撤换了卤代烷灭火器的原灭火器设置点的位置上,重新配置的适用灭火器(可选配磷酸铵盐干粉灭火器等)的灭火级别不得低于原配卤代烷灭火器的灭火级别。新配灭火器应按等效替代的原则和本规范的规定,进行建筑灭火器配置的设计和计算。
本条规定必要场所可配置卤代烷灭火器,主要是针对当前国内现状而提出来的,有个别地区和单位,片面地理解必要场所和非必要场所的概念,超前地执行了‘彻底’淘汰卤代烷灭火器的‘文件精神’,致使在某些必要场所本应配置卤代烷灭火器却没有配置,从而削弱了消防灭火力量。
必要场所和非必要场所的概念与范畴,详见联合国环境署(UNEP)、国家环保总局(CEPA)以及公安部消防局的有关文件和规定。