建筑设计防火规范(2014版)
编号:GB50016-2014
颁布时间:2015/5/1
是否常用:是
是否有效:已废止
分类:建筑防火
3.1
火灾危险性分类
生产的火灾危险性应根据生产中使用或产生的物质性质及其数量等因素划分,可分为甲、乙、丙、丁、戊类,并应符合表3.1.1的规定。


3.1.2
同一座厂房或厂房的任一防火分区内有不同火灾危险性生产时,厂房或防火分区内的生产火灾危险性类别应按火灾危险性较大的部分确定;当生产过程中使用或产生易燃、可燃物的量较少,不足以构成爆炸或火灾危险时,可按实际情况确定;当符合下述条件之一时,可按火灾危险性较小的部分确定:
1
火灾危险性较大的生产部分占本层或本防火分区建筑面积的比例小于5%或丁、戊类厂房内的油漆工段小于10%,且发生火灾事故时不足以蔓延至其他部位或火灾危险性较大的生产部分采取了有效的防火措施;
2
丁、戊类厂房内的油漆工段,当采用封闭喷漆工艺,封闭喷漆空间内保持负压、油漆工段设置可燃气体探测报警系统或自动抑爆系统,且油漆工段占所在防火分区建筑面积的比例不大于20%。
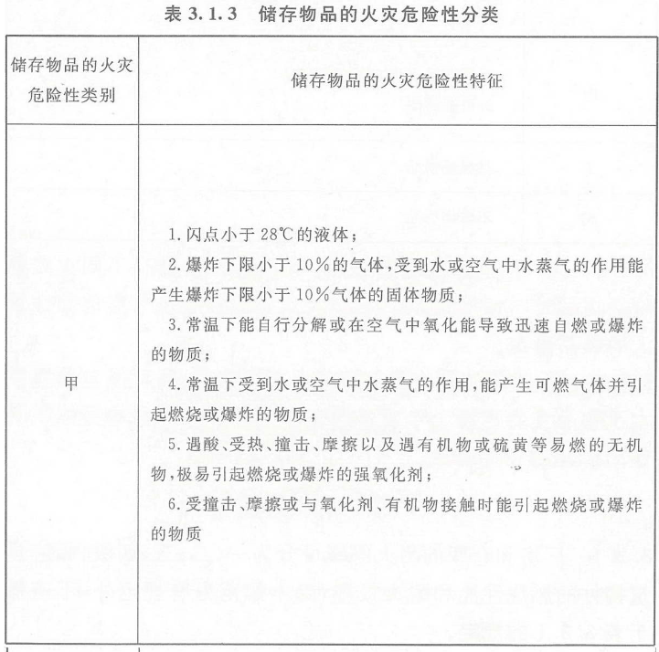
3.1.3
储存物品的火灾危险性应根据储存物品的性质和储存物品中的可燃物数量等因素划分,可分为甲、乙、丙、丁、戊类,并应符合表3.1.3的规定。


3.1.4
同一座仓库或仓库的任一防火分区内储存不同火灾危险性物品时,仓库或防火分区的火灾危险性应按火灾危险性最大的物品确定。
3.1.5
丁、戊类储存物品仓库的火灾危险性,当可燃包装重量大于物品本身重量1/4或可燃包装体积大于物品本身体积的1/2时,应按丙类确定。
条文说明
3.1
火灾危险性分类
本规范根据物质的火灾危险特性,定性或定量地规定了生产和储存建筑的火灾危险性分类原则,石油化工、石油天然气、医药等有关行业还可根据实际情况进一步细化。
3.1.1 本条规定了生产的火灾危险性分类原则。
(1)
表3.1.1中生产中使用的物质主要指所用物质为生产的主要组成部分或原材料,用量相对较多或需对其进行加工等。
(2)
划分甲、乙、丙类液体闪点的基准。
为了比较切合实际地确定划分液体物质的闪点标准,本规范1987年版编制组曾对596种易燃、可燃液体的闪点进行了统计和分析,情况如下:
1)常见易燃液体的闪点多数小于28℃;
2)国产煤油的闪点在28℃~40℃之间;
3)国产16种规格的柴油闪点大多数为60℃~90℃(其中仅“-35#”柴油为50℃);
4)闪点在60℃~120℃的73个品种的可燃液体,绝大多数火灾危险性不大;
5)常见的煤焦油闪点为65℃~100℃。
据此认为:凡是在常温环境下遇火源能引起闪燃的液体属于易燃液体,可列入甲类火灾危险性范围。我国南方城市的最热月平均气温在28℃左右,而厂房的设计温度在冬季一般采用12℃~25℃。
根据上述情况,将甲类火灾危险性的液体闪点标准确定为小于28℃;乙类,为大于等于28℃至小于60℃;丙类,为大于等于60℃。
(3)
火灾危险性分类中可燃气体爆炸下限的确定基准。
由于绝大多数可燃气体的爆炸下限均小于10%,一旦设备泄漏,在空气中很容易达到爆炸浓度,所以将爆炸下限小于10%的气体划为甲类;少数气体的爆炸下限大于10%,在空气中较难达到爆炸浓度,所以将爆炸下限大于等于10%的气体划为乙类。但任何一种可燃气体的火灾危险性,不仅与其爆炸下限有关,而且与其爆炸极限范围值、点火能量、混合气体的相对湿度等有关,在实际设计时要加注意。
(4) 火灾危险性分类中应注意的几个问题。
1)生产的火灾危险性分类,一般要分析整个生产过程中的每个环节是否有引起火灾的可能性。生产的火灾危险性分类一般要按其中最危险的物质确定,通常可根据生产中使用的全部原材料的性质、生产中操作条件的变化是否会改变物质的性质、生产中产生的全部中间产物的性质、生产的最终产品及其副产品的性质和生产过程中的自然通风、气温、湿度等环境条件等因素分析确定。当然,要同时兼顾生产的实际使用量或产出量。
在实际中,一些产品可能有若干种不同工艺的生产方法,其中使用的原材料和生产条件也可能不尽相同,因而不同生产方法所具有的火灾危险性也可能有所差异,分类时要注意区别对待。
2)甲类火灾危险性的生产特性
“甲类”第1项和第2项参见前述说明。
“甲类”第3项:生产中的物质在常温下可以逐渐分解,释放出大量的可燃气体并且迅速放热引起燃烧,或者物质与空气接触后能发生猛烈的氧化作用,同时放出大量的热。温度越高,氧化反应速度越快,产生的热越多,使温度升高越快,如此互为因果而引起燃烧或爆炸,如硝化棉、赛璐珞、黄磷等的生产。
“甲类”第4项:生产中的物质遇水或空气中的水蒸气会发生剧烈的反应,产生氢气或其它可燃气体,同时产生热量引起燃烧或爆炸。该类物质遇酸或氧化剂也能发生剧烈反应,发生燃烧爆炸的火灾危险性比遇水或水蒸气时更大,如金属钾、钠、氧化钠、氢化钙、碳化钙、磷化钙等的生产。
“甲类”第5项:生产中的物质有较强的氧化性。有些过氧化物中含有过氧基(—O—O—),性质极不稳定,易放出氧原子,具有强烈的氧化性,促使其它物质迅速氧化,放出大量的热量而发生燃烧爆炸。该类物质对于酸、碱、热,撞击、摩擦、催化或与易燃品、还原剂等接触后能迅速分解,极易发生燃烧或爆炸,如氯酸钠、氯酸钾、过氧化氢、过氧化钠等的生产。
“甲类”第6项:生产中的物质燃点较低、易燃烧,受热、撞击、摩擦或与氧化剂接触能引起剧烈燃烧或爆炸,燃烧速度快,燃烧产物毒性大,如赤磷、三硫化二磷等的生产。
“甲类”第7项:生产中操作温度较高,物质被加热到自燃点以上。此类生产必须是在密闭设备内进行,因设备内没有助燃气体,所以设备内的物质不能燃烧。但是,一旦设备或管道泄漏,即使没有其它火源,该类物质也会在空气中立即着火燃烧。这类生产在化工、炼油、生物制药等企业中常见,火灾的事故也不少,应引起重视。
3)乙类火灾危险性的生产特性
“乙类”第1项和第2项参见前述说明。
“乙类”第3项中所指的不属于甲类的氧化剂是二级氧化剂,即非强氧化剂。特性是:比甲类第5项的性质稳定些,生产过程中的物质遇热、还原剂、酸、碱等也能分解产生高热,遇其他氧化剂也能分解发生燃烧甚至爆炸,如过二硫酸钠、高碘酸、重铬酸钠、过醋酸等的生产。
“乙类”第4项:生产中的物质燃点较低、较易燃烧或爆炸,燃烧性能比甲类易燃固体差,燃烧速度较慢,但可能放出有毒气体,如硫磺、樟脑或松香等的生产。
“乙类”第5项:生产中的助燃气体本身不能燃烧(如氧气),但在有火源的情况下,如遇可燃物会加速燃烧,甚至有些含碳的难燃或不燃固体也会迅速燃烧。
“乙类”第6项:生产中可燃物质的粉尘、纤维、雾滴悬浮在空气中与空气混合,当达到一定浓度时,遇火源立即引起爆炸。这些细小的可燃物质表面吸附包围了氧气,当温度升高时,便加速了它的氧化反应,反应中放出的热促使其燃烧。这些细小的可燃物质比原来块状固体或较大量的液体具有较低的自燃点,在适当的条件下,着火后以爆炸的速度燃烧。另外,铝、锌等有些金属在块状时并不燃烧,但在粉尘状态时则能够爆炸燃烧。
研究表明,可燃液体的雾滴也可以引起爆炸。因而,将“丙类液体的雾滴”的火灾危险性列入乙类。有关信息可参见《石油化工生产防火手册》、《可燃性气体和蒸汽的安全技术参数手册》和《爆炸事故分析》等资料。
4)丙类火灾危险性的生产特性“丙类”第1项参见前述说明。可熔化的可燃固体应视为丙类液体,如石蜡、沥青等。
“丙类”第2项:生产中物质的燃点较高,在空气中受到火焰或高温作用时能够着火或微燃,当火源移走后仍能持续燃烧或微燃,如对木料、棉花加工、橡胶等的加工和生产。
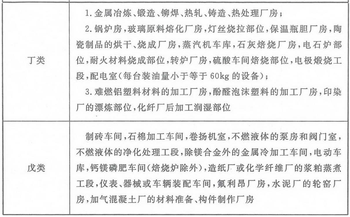
5)丁类火灾危险性的生产特性
“丁类”第1项:生产中被加工的物质不燃烧,且建筑物内可燃物很少,或生产中虽有赤热表面、火花、火焰也不易引起火灾,如炼钢、炼铁、热轧或制造玻璃制品等的生产。
“丁类”第2项:虽然利用气体、液体或固体为原料进行燃烧,是明火生产,但均在固定设备内燃烧,不易造成事故。虽然也有一些爆炸事故,但一般多属于物理性爆炸,如锅炉、石灰焙烧、高炉车间等的生产。
“丁类”第3项:生产中使用或加工的物质(原料、成品)在空气中受到火焰或高温作用时难着火、难微燃、难碳化,当火源移走后燃烧或微燃立即停止。厂房内为常温环境,设备通常处于敞开状态。这类生产一般为热压成型的生产,如难燃的铝塑材料、酚醛泡沫塑料加工等的生产。
6)戊类火灾危险性的生产特性
生产中使用或加工的液体或固体物质在空气中受到火烧时,不着火、不微燃、不碳化,不会因使用的原料或成品引起火灾,且厂房内为常温环境,如制砖、石棉加工、机械装配等的生产。
(5)
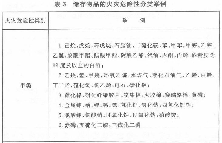
生产的火灾危险性分类受众多因素的影响,设计还需要根据生产工艺、生产过程中使用的原材料以及产品及其副产品的火灾危险性以及生产时的实际环境条件等情况确定。为便于使用,表1列举了部分常见生产的火灾危险性分类。



3.1.2
本条规定了同一座厂房或厂房中同一个防火分区内存在不同火灾危险性的生产时,该建筑或区域火灾危险性的确定原则。
(1)
在一座厂房中或一个防火分区内存在甲、乙类等多种火灾危险性生产时,如果甲类生产着火后,可燃物质足以构成爆炸或燃烧危险,则该建筑物中的生产类别应按甲类划分;如果该厂房面积很大,其中甲类生产所占用的面积比例小,并采取了相应的工艺保护和防火防爆分隔措施将甲类生产部位与其他区域完全隔开,即使发生火灾也不会蔓延到其它区域时,该厂房可按火灾危险性较小者确定。如:在一座汽车总装厂房中,喷漆工段占总装厂房的面积比例不足10%,并将喷漆工段采用防火分隔和自动灭火设施保护时,厂房的生产火灾危险性仍可划分为戊类。近年来,喷漆工艺有了很大的改进和提高,并采取了一些行之有效的防护措施,生产过程中的火灾危害减少。本条同时考虑了国内现有工业建筑中同类厂房喷漆工段所占面积的比例,规定了在同时满足本文规定的三个条件时,其面积比例最大可为20%。
另外,有的生产过程中虽然使用或会产生易燃、可燃物质,但是数量少,当气体全部逸出或可燃液体全部气化也不会在同一时间内使厂房内任何部位的混合气体处于爆炸极限范围内,或即使局部存在爆炸危险、可燃物全部燃烧也不可能使建筑物着火而造成灾害。如:机械修配厂或修理车间,虽然使用少量的汽油等甲类溶剂清洗零件,但不会因此而发生爆炸。所以,该厂房的火灾危险性仍可划分为戊类。又如,某场所内同时具有甲、乙类和丙、丁类火灾危险性的生产或物质,当其中产生或使用的甲、乙类物质的量很小,不足以导致爆炸时,该场所的火灾危险性类别可以按照其他占主要部分的丙类或丁类火灾危险性确定。
(2) 一般情况下可不按物质危险特性确定生产火灾危险性类别的最大允许量,参见表2。



表2列出了部分生产中常见的甲、乙类火灾危险性物品的最大允许量。本表仅供使用本条文时参考。现将其计算方法和数值确定的原则及应用本表应注意的事项说明如下:
1)厂房或实验室内单位容积的最大允许量。
单位容积的最大允许量是实验室或非甲、乙类厂房内使用甲、乙类火灾危险性物品的两个控制指标之一。实验室或非甲、乙类厂房内使用甲、乙类火灾危险性物品的总量同其室内容积之比应小于此值。即:

下面按气、液、固态甲、乙类危险物品分别说明该数值的确定。
①气态甲、乙类火灾危险性物品
一般,可燃气体浓度探测报警装置的报警控制值采用该可燃气体爆炸下限的25%。因此,当室内使用的可燃气体同空气所形成的混合性气体不大于爆炸下限的5%时,可不按甲、乙类火灾危险性划分。本条采用5%这个数值还考虑到,在一个面积或容积较大的场所内,可能存在可燃气体扩散不均匀,会形成局部高浓度而引发爆炸的危险。
由于实际生产中使用或产生的甲、乙类可燃气体的种类较多,在本表中不可能一一列出。对于爆炸下限小于10%的甲类可燃气体,空间内单位容积的最大允许量采用几种甲类可燃气体计算结果的平均值(如乙炔的计算结果是0.75L/m³,甲烷的计算结果为2.5L/m³,取1L/m³)。对于爆炸下限大于等于10%的乙类可燃气体,空间内单位容积的最大允许量取5L/m³。
②液态甲、乙类火灾危险性物品
在室内少量使用易燃、易爆甲、乙类火灾危险性物品,要考虑这些物品全部挥发并弥漫在整个室内空间后,同空气的混合比是否低于其爆炸下限的5%。如低于该值,可以不确定为甲、乙类火灾危险性。某种甲、乙类火灾危险性液体单位体积(L)全部挥发后的气体体积,参考美国消防协会《美国防火手册》(Fire
Protection Handbook,NFPA),可以按下式进行计算:

式中:V——气体体积(L);
B——液体的相对密度;
M——挥发性气体的相对密度。
③固态(包括粉状)甲、乙类火灾危险性物品。
对于金属钾、金属钠,黄磷、赤磷、赛璐珞板等固态甲、乙类火灾危险性物品和镁粉、铝粉等乙类火灾危险性物品的单位容积的最大允许量,参照了国外有关消防法规的规定。
2)厂房或实验室等室内空间最多允许存放的总量。
对于容积较大的空间,单凭空间内“单位容积的最大允许量”一个指标来控制是不够的。有时,尽管这些空间内单位容积的最大允许量不大于规定,也可能会相对集中放置较大量的甲、乙类火灾危险性物品,而这些物品着火后常难以控制。
3)在应用本条进行计算时,如空间内存在两种或两种以上火灾危险性的物品,原则上要以其中火灾危险性较大、两项控制指标要求较严格的物品为基础进行计算。
3.1.3 本条规定了储存物品的火灾危险性分类原则。
(1)
本规范将生产和储存物品的火灾危险性分类分别列出,是因为生产和储存物品的火灾危险性既有相同之处,又有所区别。如甲、乙、丙类液体在高温、高压生产过程中,实际使用时的温度往往高于液体本身的自燃点,当设备或管道损坏时,液体喷出就会着火。有些生产的原料、成品的火灾危险性较低,但当生产条件发生变化或经化学反应后产生了中间产物,则可能增加火灾危险性。例如,可燃粉尘静止时的火灾危险性较小,但在生产过程中,粉尘悬浮在空气中并与空气形成爆炸性混合物,遇火源则可能爆炸着火,而这类物品在储存时就不存在这种情况。与此相反,桐油织物及其制品,如堆放在通风不良地点,受到一定温度作用时,则会缓慢氧化、积热不散而自燃着火,因而在储存时其火灾危险性较大,而在生产过程中则不存在此种情形。
储存物品的分类方法主要依据物品本身的火灾危险性,参照本规范生产的火灾危险性分类,并吸取仓库储存管理经验和参考我国的《危险货物运输规则》。
1)甲类储存物品的划分,主要依据我国《危险货物运输规则》中确定的Ⅰ级易燃固体、Ⅰ级易燃液体、Ⅰ级氧化剂、Ⅰ级自燃物品、Ⅰ级遇水燃烧物品和可燃气体的特性。这类物品易燃、易爆,燃烧时会产生大量有害气体。有的遇水发生剧烈反应,产生氢气或其它可燃气体,遇火燃烧爆炸;有的具有强烈的氧化性能,遇有机物或无机物极易燃烧爆炸;有的因受热、撞击、催化或气体膨胀而可能发生爆炸,或与空气混合容易达到爆炸浓度,遇火而发生爆炸。
2 )乙类储存物品的划分,主要依据我国《危险货物运输规则》中确定的Ⅱ级易燃固体、Ⅱ级易燃烧物质、Ⅱ级氧化剂、助燃气体、Ⅱ级自燃物品的特性。
3
)丙、丁、戊类储存物品的划分,主要依据有关仓库调查和储存管理情况。
丙类储存物品包括可燃固体物质和闪点大于等于60℃的可燃液体,特性是液体闪点较高、不易挥发。可燃固体在空气中受到火焰和高温作用时能发生燃烧,即使移走火源,仍能继续燃烧。
对于粒径大于等于2mm的工业成型硫磺(如球状、颗粒状、团状、锭状或片状),根据公安部天津消防研究所与中国石化工程建设公司等单位共同开展的“散装硫磺储存与消防关键技术研究”成果,其火灾危险性为丙类固体。
丁类储存物品指难燃烧物品,其特性是在空气中受到火焰或高温作用时,难着火、难燃或微燃,移走火源,燃烧即可停止。
戊类储存物品指不会燃烧的物品,其特性是在空气中受到火焰或高温作用时,不着火、不微燃、不碳化。
(2)
表3列举了一些常见储存物品的火灾危险性分类,供设计参考。



3.1.4
本条规定了同一座仓库或其中同一防火分区内存在多种火灾危险性的物质时,确定该建筑或区域火灾危险性的原则。
一个防火分区内存放多种可燃物时,火灾危险性分类原则应按其中火灾危险性大的确定。当数种火灾危险性不同的物品存放在一起时,建筑的耐火等级、允许层数和允许面积均要求按最危险者的要求确定。如:同一座仓库存放有甲、乙、丙三类物品,仓库就需要按甲类储存物品仓库的要求设计。
此外,甲、乙类物品和一般物品以及容易相互发生化学反应或者灭火方法不同的物品,必须分间、分库储存,并在醒目处标明储存物品的名称,性质和灭火方法。因此,为了有利于安全和便于管理,同一座仓库或其中同一个防火分区内,要尽量储存一种物品。如有困难需将数种物品存放在一座仓库或同一个防火分区内时,存储过程中要采取分区域布置,但性质相互抵触或灭火方法不同的物品不允许存放在一起。
3.1.5
丁、戊类物品本身虽属难燃烧或不燃烧物质,但有很多物品的包装是可燃的木箱、纸盒、泡沫塑料等。据调查,有些仓库内的可燃包装物,多者在100kg/m²~300kg/m²,少者也有30kg/m²~50kg/m²。因此,这两类仓库,除考虑物品本身的燃烧性能外,还要考虑可燃包装的数量,在防火要求上应较丁、戊类仓库严格。
在执行本条时,要注意有些包装物与被包装物品的重量比虽然小于1/4,但包装物(如泡沫塑料等)的单位体积重量较小,极易燃烧且初期燃烧速率较快、释热量大,如仍然按照丁、戊类仓库来确定则可能出现与实际火灾危险性不符的情况。因此,针对这种情况,当可燃包装体积大于物品本身体积的1/2时,要相应提高该库房的火灾危险性类别。