消防控制室通用技术要求
编号:GB25506-2010
颁布时间:2011/1/10
是否常用:是
是否有效:现行有效
分类:消防安全管理
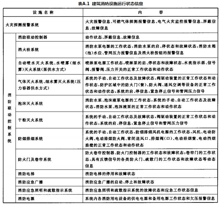
附录A
(规范性附录) 建筑消防设施运行状态信息
建筑消防设施运行状态信息内容应符合表A.1要求。
