建筑内部装修设计防火规范
编号:GB50222-2017
颁布时间:2018/4/1
是否常用:是
是否有效:现行有效
分类:建筑防火
3 装修材料的分类和分级
3.0.1 装修材料按其使用部位和功能,可划分为顶棚装修材料、墙面装修材料、地面装修材料、隔断装修材料、固定家具、装饰织物、其他装修装饰材料七类。
注:其他装修装饰材料系指楼梯扶手、挂镜线、踢脚板、窗帘盒、暖气罩等。
3.0.2 装修材料按其燃烧性能应划分为四级,并应符合本规范表3.0.2的规定。

3.0.3 装修材料的燃烧性能等级应按现行国家标准《建筑材料及制品燃烧性能分级》GB 8624的有关规定,经检测确定。
3.0.4 安装在金属龙骨上燃烧性能达到B1级的纸面石膏板、矿棉吸声板,可作为A级装修材料使用。
3.0.5 单位面积质量小于300g/㎡的纸质、布质壁纸,当直接粘贴在A级基材上时,可作为B1级装修材料使用。
3.0.6 施涂于A级基材上的无机装修涂料,可作为A级装修材料使用;施涂于A级基材上,湿涂覆比小于1.5kg/㎡,且涂层干膜厚度不大于1.0mm的有机装修涂料,可作为B1级装修材料使用。
3.0.7 当使用多层装修材料时,各层装修材料的燃烧性能等级均应符合本规范的规定。复合型装修材料的燃烧性能等级应进行整体检测确定。
条文说明
3 装修材料的分类和分级
3.0.1 建筑用途、场所、部位不同,所使用装修材料的火灾危险性不同,对装修材料的燃烧性能要求也不同。为了便于对材料的燃烧性能进行测试和分级,安全合理地根据建筑的规模、用途、场所、部位等规定去选用装修材料,按照装修材料在内部装修中的部位和功能将装修材料分为七类。
3.0.2 按现行国家标准《建筑材料及制品燃烧性能分级》GB 8624,将内部装修材料的燃烧性能分为四级,以利于装修材料的检测和本规范的实施。
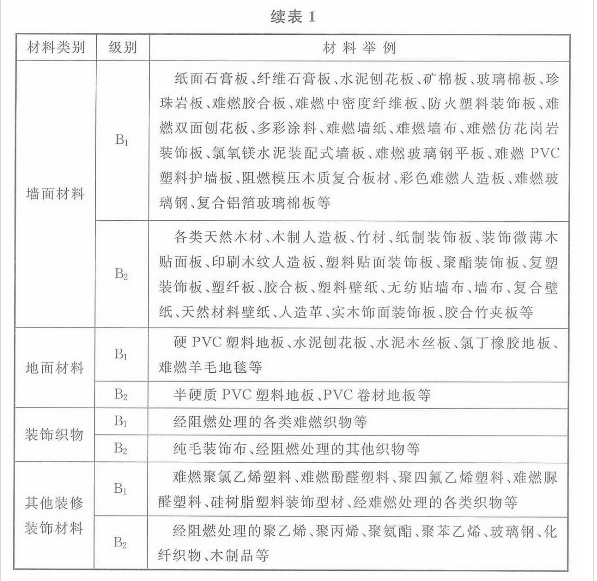
为方便设计单位借鉴采纳,本规范对常用建筑内部装修材料燃烧性能等级划分进行了举例。表1中列举的材料大致分为两类,一类是天然材料,一类是人造材料或制品。天然材料的燃烧性能等级划分是建立在大量试验数据积累的基础上形成的结果;人造材料或制品是在常规生产工艺和常规原材料配比下生产出的产品,其燃烧性能的等级划分同样是在大量试验数据积累的基础上形成的,划分结果具有普遍性。


有些材料或制品,虽然用途广、用量大,但因材质特点和生产过程中工艺、原材料配比的变化,会导致材料或制品的燃烧性能发生较大变化,这些材料的燃烧性能必须通过试验确认,因此大多数的阻燃制品、高分子材料、高分子复合材料未列入表1。
3.0.3 选定材料的燃烧性能测试方法和建立材料燃烧性能分级标准,是编制有关设计防火规范性能指数的依据和基础。建筑内部装修材料种类繁多,各类材料的测试方法和标准也不尽相同,依据现行国家标准《建筑材料及制品燃烧性能分级》GB 8624,分别根据各类材料测试的结果,将材料划分为相应的燃烧性能等级。
任何两种测试方法之间获得的结果很难取得完全一致的对应关系。本规范划分的材料燃烧性能等级虽然代号相同,但测试方法是按材料类别分别规定的,不同的测试方法获得的燃烧性能等级之间不存在完全对应的关系,因此应按材料分类规定的测试方法确认燃烧性能等级。
3.0.4 纸面石膏板、矿棉吸声板按我国现行建材防火检测方法检测,大部分不能列入A级材料。但是如果认定它们只能作为B1级材料,则又有些不尽合理,尚且目前还没有更好的材料可替代它们。
考虑到纸面石膏板、矿棉吸声板用量极大这一客观实际,以及建筑设计防火规范中,认定贴在金属龙骨上的纸面石膏板为不燃材料这一事实,特规定如纸面石膏板、矿棉吸声板安装在金属龙骨上,可将其作为A级材料使用。但矿棉装饰吸声板的燃烧性能与黏结剂有关,只有达到B1级时才可执行本条。
3.0.5 单位面积质量小于300g/㎡的纸质、布质壁纸热分解产生的可燃气体少、发烟小,被直接粘贴在A级基材上时,在试验过程中,几乎不出现火焰蔓延的现象,为此确定直接贴在A级基材上的这类壁纸可作为B1级装修材料来使用。
3.0.6 涂料在室内装修中量大面广,一般室内涂料涂覆比小,涂料中的颜料、填料多,火灾危险性不大。法国规范中规定,油漆或有机涂料的湿涂覆比为0.5kg/㎡~1.5kg/㎡,施涂于不燃性基材上时可划为难燃性材料。一般室内涂料湿涂覆比不会超过1.5kg/㎡,但是当涂料中含有较多轻质填料时,即使湿涂覆比小于1.5kg/㎡,其涂层厚度也会比较大,此时复合体的燃烧性能会发生很大的变化,不宜作为B1级装修材料使用。
3.0.7 当使用不同装修材料分几层装修同一部位时,各层的装修材料只有贴在等于或高于其耐燃等级的材料上,这些装修材料燃烧性能等级的确认才是有效的。但有时会出现一些特殊的情况,如一些隔音、保温材料与其他不燃、难燃材料复合形成一个整体的复合材料时,对此不宜简单地认定这种组合做法的耐燃等级,应进行整体试验,合理验证。