城市消防远程监控系统技术规范
编号:GB50440-2007
颁布时间:2008/1/1
是否常用:是
是否有效:现行有效
分类:消防安全管理
附录B 消防安全管理信息
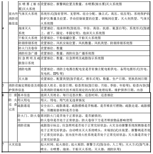
B.0.1联网用户的消防安全管理信息的内容应符合表B.0.1的要求。
