自动喷水灭火系统施工及验收规范
编号:GB50261-2017
颁布时间:2018/1/1
是否常用:是
是否有效:现行有效
分类:消防设施
5.2 喷头安装
Ⅰ 主控项目5.2.1 喷头安装必须在系统试压、冲洗合格后进行。检查数量:全数检查。
检查方法:检查系统试压、冲洗记录表。
5.2.2 喷头安装时,不应对喷头进行拆装、改动,并严禁给喷头、隐蔽式喷头的装饰盖板附加任何装饰性涂层。
检查数量:全数检查。
检查方法:观察检查。
5.2.3 喷头安装应使用专用扳手,严禁利用喷头的框架施拧;喷头的框架、溅水盘产生变形或释放原件损伤时,应采用规格、型号相同的喷头更换。
检查数量:全数检查。
检查方法:观察检查。
5.2.4 安装在易受机械损伤处的喷头,应加设喷头防护罩。
检查数量:全数检查。
检查方法:观察检查。
5.2.5 喷头安装时,溅水盘与吊顶、门、窗、洞口或障碍物的距离应符合设计要求。
检查数量:抽查20%,且不得少于5处。
检查方法:对照图纸,尺量检查。
5.2.6 安装前检查喷头的型号、规格、使用场所应符合设计要求。系统采用隐蔽式喷头时,配水支管的标高和吊顶的开口尺寸应准确控制。
检查数量:全数检查。
检查方法:对照图纸,观察检查。Ⅱ 一般项目5.2.7 当喷头的公称直径小于10mm时,应在配水干管或配水管上安装过滤器。
检查数量:全数检查。
检查方法:观察检查。
5.2.8 当喷头溅水盘高于附近梁底或高于宽度小于1.2m的通风管道、排管、桥架腹面时,喷头溅水盘高于梁底、通风管道、排管、桥架腹面的最大垂直距离应符合表5.2.8-1~表5.2.8-9的规定(见图5.2.8)。
检查数量:全数检查。
检查方法:尺量检查。







5.2.9 当梁、通风管道、排管、桥架宽度大于1.2m时,增设的喷头应安装在其腹面以下部位。
检查数量:全数检查。
检查方法:观察检查。
5.2.10 当喷头安装在不到顶的隔断附近时,喷头与隔断的水平距离和最小垂直距离应符合表5.2.10的规定(见图5.2.10)。
检查数量:全数检查。
检查方法:尺量检查。

5.2.11 下垂式早期抑制快速响应(ESFR)喷头溅水盘与顶板的距离应为150mm~360mm。直立式早期抑制快速响应(ESFR)喷头溅水盘与顶板的距离应为100mm~150mm。
5.2.12 顶板处的障碍物与任何喷头的相对位置,应使喷头到障碍物底部的垂直距离(H)以及到障碍物边缘的水平距离(L)满足图5.2.12所示的要求。当无法满足要求时,应满足下列要求之一。

1 当顶板处实体障碍物宽度不大于0.6m时,应在障碍物的两侧都安装喷头,且两侧喷头到该障碍物的水平距离不应大于所要求喷头间距的一半。
2 对顶板处非实体的建筑构件,喷头与构件侧缘应保持不小于0.3m的水平距离。
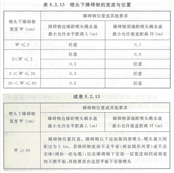
5.2.13 早期抑制快速响应(ESFR)喷头与喷头下障碍物的距离应满足本规范图5.2.12所示的要求。当无法满足要求时,喷头下障碍物的宽度与位置应满足本规范表5.2.13的规定。

5.2.14 直立式早期抑制快速响应(ESFR)喷头下的障碍物,满足下列任一要求时,可以忽略不计。
1 腹部通透的屋面托架或桁架,其下弦宽度或直径不大于10cm。
2 其他单独的建筑构件,其宽度或直径不大于10cm。
3 单独的管道或线槽等,其宽度或直径不大于10cm,或者多根管道或线槽,总宽度不大于10cm。
条文说明5.2 喷头安装Ⅰ主控项目5.2.1 本条为强制性条文,对喷头安装的前提条件作了规定,必须严格执行。其目的一是为了保护喷头,二是为防止异物堵塞喷头,影响喷头喷水灭火效果。根据国外资料和国内调研情况,自动喷水灭火系统失败的原因中,管网输水不畅和喷头被堵塞占有一定比例,主要是由于施工中管网冲洗不净或是冲洗管网时杂物进入已安装喷头的管件部位造成的。为防止上诉情况发生,喷头安装应在管网试压、冲洗合格后进行。
5.2.2、5.2.3 这两条为强制性条文,必须严格执行。这两条对喷头安装时应注意的几个问题提出了要求,目的是为了防止在安装过程中对喷头造成损伤,影响其性能。喷头是自动喷水灭火系统的关键组件,生产厂家按照国标要求经过严格的检验合格后方可出厂供用户使用,因此安装时不得随意拆装、改动。编制组在调研中发现,不少使用单位为了装修方便,给喷头刷漆和喷涂料,这是绝对不允许的。这样做一方面是被覆物将影响喷头的感温动作性能,使其灵敏度降低,另一方面如被覆物属油漆之类,干后牢固地附在释放机构部位还将影响喷头的开启,其后果是相当严重的。上海某饭店曾被覆后的喷头进行过动作温度实验,结果喷头的动作温度比额定的高20℃左右,个别喷头还不能启动。同时发现有的喷头易熔元件熔掉后,喷头却不能开启,因此严禁给喷头附加任何涂层。
安装喷头应使用厂家提供的专用扳手,可避免喷头安装时遭受损伤,既方便又可靠。国内工程中曾多次发现安装喷头利用其框架拧紧和把喷头框架做支撑架,悬挂其他物品,造成喷头损伤,发生误喷,本规范严禁这样做是非常有必要的。安装中发现框架或溅水盘变形、释放元件损伤的,必须更换同规格、型号的新喷头,因为这些元件是喷头的关键性支撑件和供能件,变形、损伤后,尽管其表面检查发现不了大问题,但实际上喷头总体结构已造成了损伤,留下了隐患。
5.2.4 本条规定是为了防止在某些使用场所因正常的运行操作而造成喷头的机械性损伤,在这些场所安装的喷头应加设防护罩。喷头防护罩是由厂家生产的专用产品,而不是施工单位或用户随意制作的。喷头防护罩应符合既保护喷头不遭受机械损伤,又不能影响喷头感温动作和喷水灭火效果的技术要求。
5.2.5 本条规定目的是安装喷头要确保其设计要求的保护功能。
5.2.6 本条规定目的是要保证喷头的型号、规格、安装场所满足设计要求。隐藏式喷头平面位置的准确性主要受水平配水支管标高的影响;吊顶开孔的位置要准确,中心误差不宜过大,开孔大小应合适,过大影响外观,过小则影响施工操作和喷头的动作灵敏度。故增加这两项要求。Ⅱ 一般项目5.2.7 本条规定目的是为了防止水中的杂物堵塞喷头,影响喷头喷水灭火效果。目前小口径喷头在我国还用得很少,小口径低水压的产品很有开发和推广应用价值,有关方面将积极开展方面的研究工作。
5.2.8~5.2.10 这几条表中数据采用了NFPA13(2013年版)相关条文的规定,分别适用于不同类型的喷头。当喷头靠近梁、通风管道、排管、桥架、不到顶的隔断安装时,应尽量减小这些障碍物对其喷水灭火效果的影响。这些情况是近年来工程上经常遇到的较普遍的问题,过去解决这些问题的方式也是五花八门,实际上是施工单位各行其便,其后果是不好的,影响喷水灭火效果,造成不必要的损失。
5.2.11~5.2.14 这几条为新增条文。早期抑制快速响应喷头(ESFR)在实际工程中应用较多,对其的安装要求,很多工程技术人员不清楚,本次修订增加了这些安装规定。
早期抑制快速响应喷头的设置场所仅用于保护高堆垛与高货架仓库,仓储货物的顶部和喷头溅水盘的距离不小于0.9m。早期抑制快速响应喷头不得用于干式系统或预作用系统以及任何有可能会延迟喷头动作或喷水的其他系统,仅用于湿式系统,因为即便是几秒钟的延迟时间也会导致压制作用失败。
早期抑制快速响应喷头不得安装于坡度大于167mm/m(9.5°)的屋面/天花板下;不得用在环境温度超过66℃的场所。
早期抑制快速响应喷头的流量系数K的范围为200到360,分为直立型和下垂型。K系数及不同形式的喷头都有自己特定的设计标准和允许使用条件,其安装要求也不一样,应分别进行规定。
喷头与顶板的相对位置是影响喷头动作速度的主要因素,顶板处的障碍物是指与喷头基本处于相同高度的混凝土梁、钢梁、挡烟垂壁、桁架、檩条及其他支撑等;顶板处非实体的建筑构件是指通透面积70%以上,如屋面托架或桁架等;喷头下的障碍物是指各类风管、喷淋系统自身管道和其他管道、管线桥架、灯具等。最理想的位置是喷头的感温元件位于顶板下150mm至255mm之间。如果感温元件太靠近顶板,起火初始阶段形成的热气流会位于喷头下方,从面延误喷头的动作。如果感温元件离顶板太远,起火初始阶段形成的热气流则会位于喷头上方,同样会延误喷头在火灾初期及时动作。
早期抑制快速响应喷头能够有效灭火,要求大流量和高动量的喷射水流直接到达火区。障碍物有可能干扰喷头的布水形状并很大程度上降低向下的水流动量及穿透火羽流的能力,从而导致无法压制火势。对于采用早期抑制快速响应喷头保护的仓库,意味着一场完全失控的火灾。FM Global的试验表明,即使是相对很小的障碍物,如果其处于关键位置,并且起火点恰位于其下方,也会导致火灾失控。
障碍物的影响是早期抑制快速响应喷头能起到压制作用的关键。有些情况下,在一个孤立的区域内,只要少许扩大喷头的间距和覆盖面积就可以消除障碍物的影响。如果增加同一支管上的相邻两个喷头的间距或者增加相邻两根支管的间距,可以消除障碍物的不利影响。