自动喷水灭火系统施工及验收规范
编号:GB50261-2017
颁布时间:2018/1/1
是否常用:是
是否有效:现行有效
分类:消防设施
9
维护管理
9.0.1
自动喷水灭火系统应具有管理、检测、维护规程,并应保证系统处于准工作状态。维护管理工作,应按本规范附录G的要求进行。
9.0.2
维护管理人员应经过消防专业培训,应熟悉自动喷水灭火系统的原理、性能和操作维护规程。
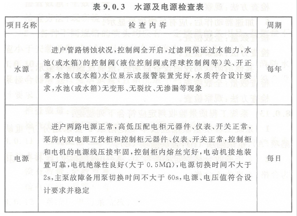
9.0.3
每年应对水源的供水能力进行一次测定,每日应对电源进行检查。检查内容见表9.0.3。

9.0.4
消防水泵或内燃机驱动的消防水泵应每月启动运转一次。当消防水泵为自动控制启动时,应每月模拟自动控制的条件启动运转一次。检查内容见表9.0.4。

9.0.5 电磁阀应每月检查并应做启动试验,动作失常时应及时更换。
9.0.6
每个季度应对系统所有的末端试水阀和报警阀旁的放水试验阀进行一次放水试验,检查系统启动、报警功能以及出水情况是否正常。检查内容见表9.0.6。

9.0.7
系统上所有的控制阀门均应采用铅封或锁链固定在开启或规定的状态。每月应对铅封、锁链进行一次检查,当有破坏或损坏时应及时修理更换。检查内容见表9.0.7。

9.0.8
室外阀门井中,进水管上的控制阀门应每个季度检查一次,核实其处于全开启状态。
9.0.9
自动喷水灭火系统发生故障需停水进行修理前,应向主管值班人员报告,取得维护负责人的同意,并临场监督,加强防范措施后方能动工。
9.0.10
维护管理人员每天应对水源控制阀、报警阀组进行外观检查,并应保证系统处于无故障状态。
9.0.11
消防水池、消防水箱及消防气压给水设备应每月检查一次,并应检查其消防储备水位及消防气压给水设备的气体压力。同时,应采取措施保证消防用水不作他用,并应每月对该措施进行检查,发现故障应及时进行处理。
9.0.12
消防水池、消防水箱、消防气压给水设备内的水,应根据当地环境、气候条件不定期更换。
9.0.13
寒冷季节,消防储水设备的任何部位均不得结冰。每天应检查设置储水设备的房间,保持室温不低于5℃。
9.0.14
每年应对消防储水设备进行检查,修补缺损和重新油漆。
9.0.15
钢板消防水箱和消防气压给水设备的玻璃水位计两端的角阀,在不进行水位观察时应关闭。
9.0.16
消防水泵接合器的接口及附件应每月每月应利用末端试水装置对水流指示器进行试验。
9.0.18
每月应对喷头进行一次外观及备用数量检查,发现有不正常的喷头应及时更换;当喷头上有异物时应及时清除。更换或安装喷头均应使用专用扳手。检查内容见表9.0.18。

9.0.19
建筑物、构筑物的使用性质或贮存物安放位置、堆存高度的改变,影响到系统功能而需要进行修改时,应重新进行设计。
条文说明
9 维护管理
9.0.1
维护管理是自动喷水灭火系统能否正常发挥作用的关键环节。灭火设施必须在平时的精心维护管理下才能发挥良好的作用。我国已有多起特大火灾事故发生在安装有自动喷水灭火系统的建筑物内,由于系统不符合要求或施工安装完毕投入时候用后,没有进行日常维护管理和试验,以致发生火灾时,事故扩大,人员伤亡,损失严重。
9.0.2
自动喷水灭火系统组成的部件较多,系统比较复杂,每个部件的作用和应处于的状态及如何检验、测试都需要具有对系统作用原理了解和熟悉的专业人员来操作管理。因此为提高维护管理人员的素质,承担这项工作的的维护管理人员应当经专业培训,持证上岗。
9.0.3
水源的水量、水压有无保证,是自动喷水灭火系统能否起到应有作用的关键。由于市政建设的发展,单位建筑的增加,用水量变化等等,水源的供水能力也会有变化。因此,每年应对水源的供水能力测定一次,以便不能达到要求时,及时采取必要的补救措施。增加了水源、电源的检查方法。
9.0.4
消防水泵是供给消防用水的关键设备,必须定期进行试运转,保证发生火灾时启动灵活、不卡壳,电源或内燃机驱动正常,自动启动或电源切换时无故障。本条试运转间隔时间系参考英、美规范和喜来登集团旅馆系统消防管理指南规定的。增加了消防泵的检查方法。
9.0.5
本条是为保证系统启动的可靠性。电磁阀是启动系统的执行元件,所以每月对电磁阀进行检查、试验,必要时及时更换。增加了报警阀的检查方法。
9.0.6~9.0.8
消防给水管路必须保持通畅,报警控制阀在发生火灾时必须及时打开,系统中所配置的阀门都必须都处于规定状态。对阀门编号和用标牌标注可以方便检查管理。增加了阀门的检查方法。
9.0.9
自动喷水灭火系统的水源供水不应间断。关闭总阀断水后忘记再打开,以致发生火灾时无水,而造成重大损失,在国内外火灾事故中均已发生过。因此,停水修理时,必须向主管人员报告,并应有应急措施和有人临场监督,修理完毕应立即恢复供水。在修理过程中,万一发生火灾,也能及时采取紧急措施。
9.0.10
在发生火灾时,自动喷水灭火系统能否及时发挥应有的作用和它的每一个部件是否处于正确状态有关,任何应处于开启状态的阀门被关闭,给水水源的压力达不到所需压力等等,都会使系统失效,造成重大损失,由于这种情况在自动喷水灭火系统失效的事故中最多,因此应当每天进行巡视。
9.0.11 对消防储备水应保证充足、可靠,应有平时不被他用的措施,应每月进行检查。
9.0.12
消防专用蓄水池或水箱中的水,由于未发生火实或不进行消防演习试验而长期不动用,成为“死水”,特别在南方气温高、湿度大的地区,微生物和细菌容易繁殖,需要不定期换水。换水时应通知当地消防监督部门,做好此期间万一发生火灾而水箱、水池无水,需要采用其他灭火措施的准备。
9.0.13
本条规定的目的,是要确保消防储水设备的任何部位在寨冷季节均不得结冰,以保证灭火时用水,维护管理人员每天应进行检查。
9.0.14 本条规定是为了保证消防储水设备经常处于正常完好状 态。
9.0.15
消防水箱、消防气压给水设备所配置的玻璃水位计,由于受外力易于碰碎,造成消防储水流失或形成水害,因此在观察过水位后,应将水位计两端的角阀关闭。
9.0.18
洒水喷头是系统喷水灭火的功能件,应使每个喷头随时都处于正常状态,所以应当每月检查,更换发现问题的喷头。由于喷头的轭臂宽于底座,在安装、拆卸、拧紧或拧下喷头时,利用轭臂的力矩大于利用底座,安装维修人员会误认为这样省力,但喷头设计是不允许利用底座、轭臂来作扭拧支点的,应当利用方形底座作为拆卸的支点,生产喷头的厂家应提供专用配套的扳手,不至于拧坏喷头轭臂。本条增加了喷头的检查方法。
9.0.19
建筑物、构筑物使用性质的改变是常有的事,而且多层、高层综合性大楼的修建,也为各租赁使用单位提供方便。因此,必须强调因建、构筑物使用性质改变而影响到自动喷水灭火系统功能时,如需要提高等级或修改,应重新进行设计。