自动喷水灭火系统施工及验收规范
编号:GB50261-2017
颁布时间:2018/1/1
是否常用:是
是否有效:现行有效
分类:消防设施
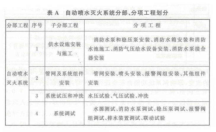
附录A
自动喷水灭火系统分部、分项工程划分
