汽车加油加气加氢站技术标准
编号:GB50156-2021
颁布时间:2021/6/28
是否常用:是
是否有效:现行有效
分类:特殊场所建筑防火
3 基本规定
3.0.1 向汽车加油加气加氢站供应汽油、柴油、LPG、LNG、液氢,可采取罐车或罐式集装箱运输或管道输送的方式,供应CNG、氢气可采取长管拖车、管束式集装箱运输或管道输送的方式。3.0.2 汽车加油加气加氢站的规模应根据资源条件、市场需求、周边环境等因素统筹确定。加油站、加气站、加氢站可按本标准第3.0.12条~第3.0.23条的规定联合建站。3.0.3 橇装式加油装置不得用于企业自用、临时或特定场所之外的场所,并应单独建站。采用橇装式加油装置的加油站,其设计与安装应符合现行行业标准《采用橇装式加油装置的汽车加油站技术规范》SH/T3134和本标准第6.4节的有关规定。3.0.4 加油站内乙醇汽油设施的设计,除应符合本标准的规定外,尚应符合现行国家标准《车用乙醇汽油储运设计规范》GB/T50610的有关规定。3.0.5 汽车加油加气加氢站内可设置电动汽车充电设施。电动汽车充电设施的设计,除应符合本标准的规定外,尚应符合现行国家标准《电动汽车充电站设计规范》GB50966的有关规定。3.0.6 CNG加气站、LNG加气站与城镇天然气门站和储配站、LNG气化站的合建站,以及CNG加气站、LNG加气站与城镇天然气接收门站的合建站,设计与施工除应符合本标准的规定外,尚应符合现行国家标准《城镇燃气设计规范》GB50028的有关规定。3.0.7 CNG加气站与天然气输气管道场站合建站的设计与施工,除应符合本标准的规定外,尚应符合现行国家标准《石油天然气工程设计防火规范》GB50183的有关规定。3.0.8 汽车加油加气加氢站可按国家有关规定设置经营非油品业务的设施。3.0.9 加油站的等级划分应符合表3.0.9的规定。
注:V为油罐总容积。柴油罐容积可折半计入油罐总容积。3.0.10 LPG加气站的等级划分应符合表3.0.10的规定。

3.0.11 CNG加气站储气设施的总容积,应根据设计加气汽车数量、每辆汽车加气时间、母站服务的子站个数、规模和服务半径等因素综合确定。在城市建成区内,CNG加气站储气设施的总容积应符合下列规定: 1 CNG加气母站储气设施的总容积不应超过120m³。 2 CNG常规加气站储气设施总容积不应超过30m³。 3 CNG加气子站内设置有固定储气时,站内停放的CNG长管拖车不应多于1辆。固定储气设施采用储气瓶时,总容积不应超过18m³;固定储气设施采用储气井时,总容积不应超过24m³。 4 CNG加气子站内无固定储气设施时,站内停放的CNG长管拖车不应多于2辆。 5 CNG常规加气站可采用LNG储罐作补充气源,但LNG储罐容积、CNG储气设施的总容积和加气站的等级划分,应符合本标准第3.0.12条的规定。3.0.12 LNG加气站、L-CNG加气站、LNG和L-CNG加气合建站的等级划分,应符合表3.0.12的规定。

注:带“*”的加气站专指CNG常规加气站以LNG储罐作补充气源的建站形式。3.0.13 LNG加气站与CNG常规加气站或CNG加气子站的合建站的等级划分,应符合表3.0.13的规定。

注:1 V为LNG储罐总容积。 2 括号内数字为CNG储气井和CNG加气子站的储气设施总容积。3.0.14 加油与LPG加气合建站的等级划分,应符合表3.0.14的规定。

注:1 VO1、VO2、VO3分别为一、二、三级合建站中油品储罐总容积(m³);VLPG1、VLPG2、VLPG3分别为一、二、三级合建站中LPG储罐总容积(m³)。“/”为除号。 2 柴油罐容积可折半计入油罐总容积。 3 当油罐总容积大于90m³时,油罐单罐容积不应大于50m³;当油罐总容积小于或等于90m³时,汽油罐单罐容积不应大于30m³,柴油罐单罐容积不应大于50m³。 4 LPG储罐单罐容积不应天于30m³。3.0.15 加油与CNG加汽合建站的等级划分应符合表3.0.15的规定。

注:1 柴油罐容积可折半计入油罐总容积。 2 当油罐总容积大于90m³时,油罐单罐容积不应大于50m³;当油罐总容积小于或等于90m³时,汽油罐单罐容积不应大于30m³,柴油罐单罐容积不应大于50m³。 3 表中括号内数字为CNG储气设施采用储气井的总容积。3.0.16 加油与LNG加气合建站的等级划分应符合表3.0.16的规定。

注:1 VO1、VO2、VO3分别为一、二、三级合建站中油品储罐总容积(m³);VLNG1、VLNG2、VLNG3分别为一、二、三级合建站中LNG储罐总容积(m³)。“/”为除号。 2 柴油罐容积可折半计入油罐总容积。 3 当油罐总容积大于90m³时,油罐单罐容积不应大于50m³;当油罐总容积小于或等于90m³时,汽油罐单罐容积不应大于30m³,柴油罐单罐容积不应大于50m³。 4 LNG储罐单罐容积不应天于60m³。
3.0.17 加油与L-CNG加气、LNG/L-CNG加气以及加油与LNG加气和CNG加气合建站的等级划分,应符合表3.0.17的规定。

注:1 VO1、VO2、VO3分别为一、二、三级合建站中油品储罐总容积(m³);VLNG1、VLNG2、VLNG3分别为一、二、三级合建站中LNG储罐总容积(m³)。“/”为除号。 2 柴油罐容积可折半计入油罐总容积。 3 当油罐总容积大于90m³时,油罐单罐容积不应大于50m³;当油罐总容积小于或等于90m³时,汽油罐单罐容积不应大于30m³,柴油罐单罐容积不应大于50m³。 4 LNG储罐单罐容积不应天于60m³。3.0.18 加油与高压储氢加氢合建站的等级划分应符合表3.0.18的规定。

注:1 VO1、VO2、VO3分别为一、二、三级合建站中油品储罐总容积(m³);GH1、GH2、GH3分别为一、二、三级合建站中氢气的总储量(kg)。“/”为除号。 2 柴油罐容积可折半计入油罐总容积。 3 储氢总量包含作为站内储氢容器使用的氢气长管拖车或管束式集装箱储氢量。 4 氢气储量计算基于20℃温度和储氢容器的额定工作压力。3.0.19 加油与液氢储氢加氢合建站的等级划分应符合表3.0.19的规定。

注:1 VO1、VO2、VO3分别为一、二、三级合建站中油品储罐总容积(m³);VH1、VH2、VH3分别为一、二、三级合建站中液氢储罐总容积(m³)。“/”为除号。 2 柴油罐容积可折半计入油罐总容积。3.0.20 CNG加气与高压储氢或液氢储氢加氢合建站的等级划分,应符合表3.0.20的规定。
注:1 表中括号内数字为CNG储气设施采用储气井的总容积。 2 储氢总量包含作为站内储氢容器使用的氢气长管拖车或管束式集装箱储氢量。 3 氢气储量计算基于20℃温度和储氢容器的额定工作压力。 4 V为液氢储罐总容积。3.0.21 LNG加气与高压储氢或液氢储氢加氢合建站的等级划分,应符合表3.0.21的规定。

注:1 VLNG1、VLNG2、VLNG3分别为一、二、三级合建站中LNG储罐总容积(m³);GH1、GH2、GH3分别为一、二、三级合建站中氢气的总储量(kg);VH1、VH2、VH3分别为一、二、三级合建站中液氢储罐总容积(m³)。“/”为除号。
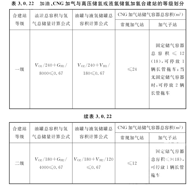
2 表中LNG加气站包括L-CNG加气站、LNG/L-CNG加气站,LNG储罐和液氢储罐单罐容积应小于或等于60m³。 3 储氢总量包含作为站内储氢容器使用的氢气长管拖车或管束式集装箱储氢量。3.0.22 加油、CNG加气与高压储氢或液氢储氢加氢合建站的等级划分,应符合表3.0.22的规定。


注:1 VO1、VO2分别为一、二级合建站中油品储罐总容积(m³);GH1、GH2分别为一、二级合建站中氢气的总储量(kg);VH1、VH2分别为一、二级合建站中液氢储罐总容积(m³)。“/”为除号。 2 柴油罐容积可折半计入油罐总容积。汽油罐单罐容积应小于或等于30m³,柴油罐单罐容积应小于或等于50m³。 3 括号内数字为CNG储气设施采用储气井的总容积。 4 液氢储罐配套储氢容器、氢气储气井总容积应小于或等于12m³。 5 储氢总量包含作为站内储氢容器使用的氢气长管拖车或管束式集装箱储氢量。3.0.23 加油、LNG加气与高压储氢或液氢储氢加氢合建站的等级划分,应符合表3.0.23的规定。

注:1 VO1、VO2分别为一、二级合建站中油品储罐总容积(m³);VLNG1、VLNG2分别为一、二级合建站中LNG储罐的总容积(m³);GH1、GH2分别为一、二级合建站中氢气的总储量(kg);VH1、VH2分别为一、二级合建站中液氢储罐总容积(m³)。“/”为除号。 2 柴油罐容积可折半计入油罐总容积。汽油罐单罐容积应小于或等于30m³,柴油罐单罐容积应小于或等于50m³,LNG储罐和液氢储罐单罐容积应小于或等于60m³。
3 LNG加气站包括L-CNG加气站、LNG/L-CNG加气站。 4 配套储氢容器、氢气储气井总容积,CNG储气设施总容积应小于或等于12m³。 5 储氢总量包含作为站内储氢容器使用的氢气长管拖车或管束式集装箱储氢量。3.0.24 储存CNG、LNG、氢气和液氢的设备,应经试验或实际应用证明技术成熟,并应符合国家特种设备的相关规定。3.0.25 汽车加油加气加氢站内不应设置存放甲、乙类火灾危险性物品的封闭式房间。3.0.26 除埋地油罐外,各类工艺设备可单独或组合安装于一个钢制橇体上,设备间距应符合本标准第5.0.13条和第5.0.14条的规定。3.0.27 汽车加油加气加氢站应设置电视监视系统,监视范围应覆盖作业区。